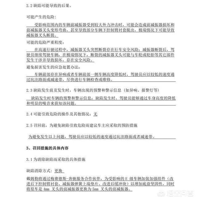
事件回顾:5月24日,国家市场监督管理总局缺陷产品管理中心发布《梅赛德斯-奔驰汽车销售有限公司召回部分进口E级》。召回范围:自2019年10月25日起,召回2016年2月25日到2019年3月13日期间生产的部分E级轿车,共计299,780辆。涉及四款车型E300L、E300、E200、E200L,其中E300L召回车型达到20万辆。解决办法是:戴姆勒将通过梅赛德斯-奔驰服务合作伙伴,为受影响的E级车辆加装加强组件以增加底盘固性,同时还将原车4mm叉头的前端减震器更换为5mm的叉头的前端减震器。
就对汽车厂商召回这一件事,是随着社会的发展,应该理性看待的一件事,汽车在销售之前,厂商也进行了各种测试,但毕竟各个环境都不能一一测试到,所以当已销售的产品发现问题,厂商及时召回,维修整改,作出合理的补偿,这是一件正确对待问题并处理的方法,消费者也应该理解。
但假如以次充好,发现问题躲躲闪闪,面对问题张冠李戴含糊不清,那对于厂商是绝对不允许的,对于我们消费者也是不能容忍的。
有问题就好好解决,认真解决,消费者都是弱势,谁也没有精力和没时间对于一个消费品对厂商进行长期维权。
奔驰作为汽车界的一个大品牌,在国内也是深得人心,有广大的爱慕者,虽然一次两次的品牌失信度对销量不可能有大的影响,但随着汽车竞争的加剧,国内对品牌虚荣心的淡化,那未来必定只有好的产品力,好的服务才能立足了。
消费者应理性看待问题,厂商应认真对待问题。这是个人的一点小小观点。



